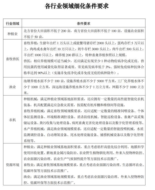
近日,农业农村部发布《关于开展农业农村部现代农业科技试验示范基地遴选推荐工作的通知》,对各行业领域试验示范基地设立条件等做了说明,其中农业机械领域的申报条件如下:
种植机械:满足种植业领域基地面积要求,还应拥有一定数量的高性能智能化农机装备,机具配置满足应急救灾需要,按需配有机库棚和维修间等设施。
畜牧养殖机械:满足畜牧领域规模要求,还应适配一定数量的精准饲喂设备、个体体征监测设备、环境精准调控设备、消杀防疫机械、智能巡检设备、畜禽产品采集储运设备、粪污收集与处理设备、病死畜禽无害化处理设备以及数字化管理系统等。
水产养殖机械:满足渔业领域规模要求,还应适配一定数量的智能投喂机械、水质监测调控设备、自动增氧设备、尾水处理设施设备、捕捞机械设备以及数字化管理系统等。

具体申报要求详见附件:《关于开展农业农村部现代农业科技试验示范基地遴选推荐工作的通知》。