导语:高等教育评估是我国一项持续推进40年的高等教育质量保障制度。2025年11月,学校即将迎来教育部本科教育教学审核评估(新一轮审核评估)专家进校考察。
为普及评估基本知识,在全校上下形成“人人关心评估,人人了解评估,人人参与评估,人人为迎评促建作贡献”的浓厚氛围,特编辑“迎评促建”——本科教育教学审核评估应知应会专栏。
本期让我们一起了解学校如何做好本科教育教学审核评估工作,以评促建、以评促改、以评促管、以评促强,打造自觉、自省、自律、自查、自纠的质量文化。
01 学校如何做好评建改工作?
答:新一轮审核评估的评建改不同于上轮审核评估的评建,它是一个完整的体系,是审核评估的重要环节。其中自评自建是审核评估的基础,学校可以通过自评自建促进学校完善质量保障体系,提升本科教育教学质量保障能力。通过评估整改形成质量闭环管理,可促进高校自觉巩固和充分利用评建成果,进一步提升人才培养质量。学校要将评建改作为一项“全链条”的工作来考虑,注意以下几个方面。
一是把立德树人作为评建改工作统领。学校要坚持把立德树人成效作为检验学校一切工作的根本标准,将立德树人完整、全面地体现在学校工作的各方面、全过程;要健全立德树人落实机制和“负面清单”,形成培养目标一致、职责分工合理、育人合力显著的立德树人工作格局;要认真做好《自评报告》中立德树人情况“必答题”,总结学校贯彻落实立德树人根本任务的举措及取得的成效,查找分析存在的问题并提出针对性改进措施,把立德树人贯穿学校评建改工作“全链条”。
二是要正确理解审核评估。学校要深刻理解新一轮审核评估从名称上就发生了变化,从“本科教学工作评估”变成了“本科教育教学评估”,评估的内涵和外延都发生了变化,从聚焦教学工作,转向了聚焦教学基础上的育人工作,更多地是从育人的高度来看教学,不仅包括本科教学,而且涵盖党的领导、思想政治工作、学生发展、资源保障等学校办学各方面,是对学校本科教育教学工作的全面考核和整体评价。从这个意义上讲,新一轮审核评估不仅仅是分管教学的校领导、教学或评估部门统筹执行层面的事,而应该是党政领导班子要决策的大事,关系到学校“十四五”期间发展目标和办学定位的重大选择。
三是构建高校的质量文化。学校要全面对接“学生中心、产出导向、持续改进”的国际先进理念,从概念层面、机制层面、实施层面落到师生、院系、专业和课程,使这一先进理念成为整个评估工作的理念共识和行动自觉。“学生中心”强调以学生发展为本,以激发学生的学习积极性和潜能、刻苦学习为提高人才培养质量的核心要素,推动人才培养模式从“以教为中心”向“以学为中心”转变。“产出导向”强调以学生学习效果为导向,注重评价学校提升人才培养的目标达成度、社会适应度以及学生和社会满意度,避免单纯根据显性指标评价办学水平。“持续改进”强调对人才培养全链条形成质量闭环管理,促进高校积极构建自觉、自省、自律、自查、自纠的质量保障机制和大学质量文化,及时发现问题、持续改进提升质量。
四是坚持实事求是。学校要用好自主选择权,依据自身办学定位和人才培养目标选择适宜的评估类型和指标体系,形成个性化评估方案,用自己尺子量自己;以“平常心、正常态”对待评估,评建改工作要以事实和数据为依据,做到不回避问题、不隐瞒事实、不弄虚作假、不夸大成绩;树立正确的评估价值取向,从发展的角度出发看待评估,以审核评估为契机,落实质量主体责任,与专家组、评估机构形成“质量共同体”,对本校人才培养状况、培养质量全面深入地自我审视和不断地自我改进,促进高校内涵发展、特色发展、创新发展。
五是要处理好四种关系。学校要处理好审核评估与可持续发展的关系,不搞急功近利的短期行为;处理好硬件建设与软件建设的关系,积极构建自觉、自省、自律、自查、自纠的高校质量文化;处理好自评工作与日常工作的关系,使高校的评建工作融于日常的教育教学工作、质量保障体系与质量文化建设工作之中;处理好自评工作与整改工作的关系,保证评建改工作长链条开展、常态化推进。
02 学校的评建工作分为哪几个阶段?
答:根据《湖北工业大学本科教育教学审核评估工作方案》(湖工大教〔2023〕108号),学校审核评估工作分为五个阶段:宣传启动段(2023.10—2023.12)、自评自建(2024.01—2024.12)、预评整改(2025.01—2025.07)、专家考察(2025.08-2025.11)、持续整改(2025.11—2027.11)。
03 学校如何准备新一轮审核评估相关材料?
答:一是基本材料。人才培养方案、教学管理规章制度、近三年学校教学质量报告、申请报告等应该作为评估的基本材料上传至评估系统,不能等到专家需要时再临时提交。
二是教学档案。包括课程大纲、试卷、毕业论文(设计)、实习实践等过程性与终结性材料。
三是《自评报告》及支撑材料。主要包括教学资料、学生学习档案、各类记录性材料、合作协议及其他佐证材料等。
四是引导性材料。主要包括高校职能部门、教学机构、实习实训基地和就业单位等材料,教学活动安排和人员名单,如校历、课程表、教师名单、学生名单等。
04 学校需重点关注的“红线”、“底线”要求有哪些?
答:新一轮审核评估对标国家基本办学规范和办学条件规定,在指标体系中设置“红线”和“底线”要求,体现国家对所有参评学校的刚性约束。
在定性指标中,通过增设对教师、学生出现思想政治、道德品质等负面问题能否及时发现和妥当处置,教材选用工作出现负面问题的处理情况等方面的立德树人“负面清单”,关注高校办学“红线”。
在定量指标中,通过设置高校思想政治教育、教师队伍建设、基本办学条件、学生发展与支持服务方面的要求等“统一必选项”,列出了办学“底线”标淮,其中第一类评估16个,第二类评估17个。
对于突破办学规范和办学条件底线等问题突出的高校,教育部和有关省级教育行政部门将采取约谈负责人、减少招生计划、限制新增本科专业备案等问责措施。
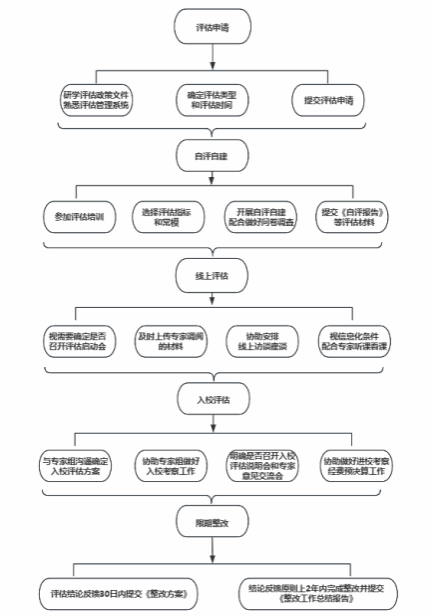
05 学校在线上评估与入校评估环节需要做哪些工作?
答:(1)线上评估:2-4周。
基本流程包括:
线上评估开始前,参评学校与项目管理员对接,明确学校需要做好的准备工作(包括系统测试等)。依据评估方案要求,在评估系统中提交基本材料、自评材料及其他材料等。
线上评估开始后,专家主要进行材料研读,线上调阅材料、在线访谈座谈、听课看课等。参评学校根据专家评估工作需要提供相关材料,落实访谈座谈、听课看课安排,组织相关人员按时参加访谈座谈。
(2)入校评估:2-4天。
基本流程包括:
入校评估前,专家组组长与参评学校协商入校考察时间、天数、环节和重点考察内容等,参评学校提出是否召开评估说明会(评估第一天)。准备好自评材料、专家案头材料等,协助安排专家组成员交通与住宿、做好经费预算等。
入校评估期间,参评学校根据专家评估考察任务,配合做好听课、访谈、调阅等安排,与专家组商定召开专家意见交流会(最后一天)。
入校评估结束后,专家组成员离校,参评学校协助做好经费决算、入校评估材料整理等工作。
06 学校如何做好评估整改工作?
答:新一轮审核评估的整改是一个“持续改进”的过程,学校要认真梳理研究专家提出的问题以及自评自建查摆的问题,深刻剖析问题原因,切实做到以评促建、以评促改、以评促管、以评促强。
一是及时总结评估工作。学校要在评估后召开专题会议,对评估工作进行及时总结,对标问题制定《整改方案》。要坚持问题导向和目标导向,建立整改问题台账,明确整改任务、措施、时间表以及预期目标和成效等。
二是建立评估整改工作机制。学校应建立整改工作机制,全面开展整改。整改工作重在长效机制、人才培养质量保障体系等方面的建设,要扎扎实实整改,不能书面整改、虚假整改。建立督查督办和问责制度,定期对整改工作进行督查,持续追踪整改进展,确保整改取得实效。
三是按时提交《整改报告》。原则上,学校要在评估结束后两年内完成整改任务并提交《整改报告》,系统、全面、实事求是地进行总结,针对需要整改的问题清单逐项分析整改情况,包含整改前后核心数据对比等。
附件:审核评估学校工作流程图
审核评估学校工作流程图

(本文转载自湖北工业大学本科教育教学审核评估网)
http://www.hbut.edu.cn/shpg/info/1011/1264.htm